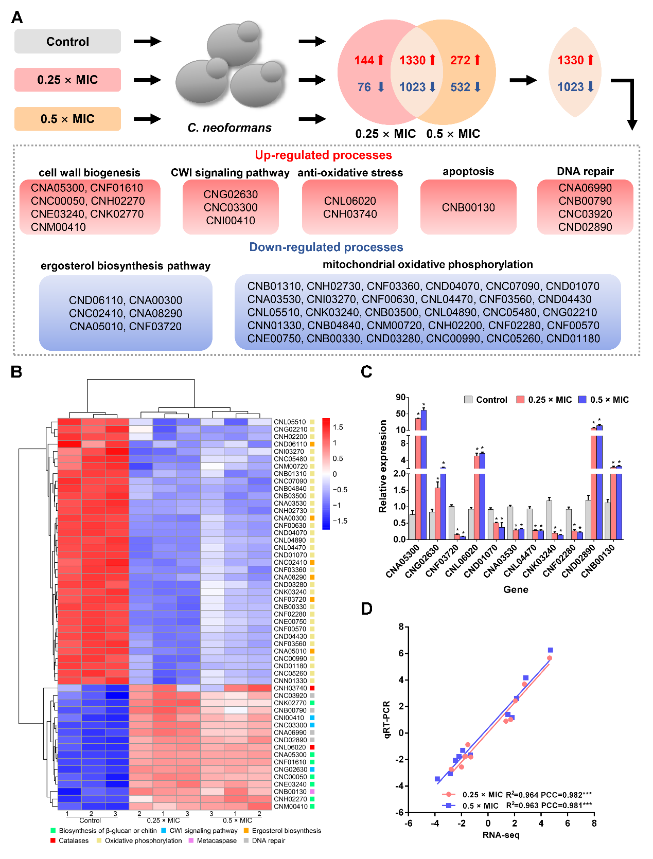
2021年10月8日,国际期刊《Frontiers in Microbiology》在线发表了王克坚教授团队的最新研究成果“A Novel Antimicrobial Peptide Sparamosin26−54 From the Mud Crab Scylla paramamosain Showing Potent Antifungal Activity Against Cryptococcus neoformans”。该研究从雄性拟穴青蟹性腺中筛选获得一个新型抗菌肽基因,命名为Sparamosin。通过化学合成方法获得该肽及其截短肽Sparamosin1-25和Sparamosin26-54,体外抗菌试验表明Sparamosin26-54具有较强的抗菌活性。进一步研究发现Sparamosin26-54对多种革兰氏阴性菌、革兰氏阳性菌和真菌均具有较强的抗菌活性,对人类重要致病真菌新型隐球菌有较强的抗生物膜活性。转录组数据分析发现,经Sparamosin26-54处理后的新型隐球菌,其细胞壁合成、细胞壁完整性信号通路,抗氧化应激、细胞凋亡、DNA修复、麦角固醇合成通路以及线粒体氧化磷酸化等相关基因被显著调节;对其作用机制研究揭示了Sparamosin26-54通过破坏微生物膜完整性以及诱导真菌发生凋亡的双重作用途径发挥其抗菌功能。该新型青蟹抗菌肽具有广谱、高效快速杀菌活性,同时无细胞毒性,有望开发为有良好应用前景的抗真菌药物。该论文第一作者为2018级博士研究生陈炎超,王克坚教授、陈芳奕副教授为共同通讯作者,陈慧芸工程师,博士研究生杨盈、张畅为该论文合作作者。
真菌感染是人类健康的主要威胁之一,据统计全球有超过10亿人皮肤和黏膜等浅部组织受到真菌感染,且随着免疫缺陷和免疫低下人群数量的增多,侵袭性真菌感染也日趋严重。隐球菌病是一种侵袭性真菌病,发病率和死亡率较高,主要由新型隐球菌及其变种感染引起。目前治疗侵袭性真菌病的临床一线药物种类较少,且具有一定的毒副作用,长期临床使用还会导致耐药株不断增多乃至抗真菌药的药效下降。因此,临床急需新型抗真菌药物以协同解决真菌病原体的威胁和现有抗真菌药物的局限性。天然抗菌肽具有良好的热稳定性和水溶性,抗菌谱广,能够抑杀细菌和真菌,且不易使病原菌产生耐药性等特点,在临床医药等领域具有良好的应用前景。
此外,该研究团队曾于2020年7月24日在同一期刊《Frontiers in Microbiology》在线发表了最新研究成果“A novel antimicrobial peptide scyreprocin from mud crab Scylla paramamosain showing potent antifungal and anti-biofilm activity”。该研究通过酵母双杂交技术从拟穴青蟹中筛选获得了一种新型抗菌肽,命名为Scyreprocin。通过基因工程技术获得该重组蛋白。Scyreprocin具有广谱高效的抗菌活性,能够快速杀灭革兰氏阳性细菌、革兰氏阴性细菌及真菌,并能有效抑制霉菌孢子的萌发及真菌生物膜的形成,表明该抗菌肽具有显著的抗真菌作用;机制研究发现Scyreprocin具有破坏菌膜完整性及诱导真菌发生凋亡的双重作用途径。该论文第一作者为博士研究生杨盈,王克坚教授为通讯作者,陈芳奕副教授、陈慧芸工程师、彭会高级工程师、郝华工程师为该论文合作作者。此外,该抗菌肽已于2021年获得国家发明专利授权。
论文来源:Chen Y-C, Yang Y, Zhang C, Chen H-Y, Chen F* and Wang K-J* (2021) A Novel Antimicrobial Peptide Sparamosin26−54 From the Mud Crab Scylla paramamosain Showing Potent Antifungal Activity Against Cryptococcus neoformans. Frontiers in Microbiology. 12:746006. doi: 10.3389/fmicb.2021.746006
全文链接:https://www.frontiersin.org/articles/10.3389/fmicb.2021.746006/full
论文来源:Yang, Y., Chen, F.Y., Chen, H.Y., Peng, H., Hao, H., Wang, K.J.*, A novel antimicrobial peptide scyreprocin from mud crab Scylla paramamosain showing potent antifungal and anti-biofilm activity, Frontiers in Microbiology, 2020, 11, 01589.
全文链接:https://www.frontiersin.org/articles/10.3389/fmicb.2020.01589/full

图1. 转录组学分析经Sparamosin26-54处理后的新型隐球菌 (Chen Y.C., et al., 2021)

图2. Sparamosin26-54处理致新型隐球菌膜结构破损(Chen Y.C., et al., 2021)

图3. Scyreprocin的鉴定及其抗菌功能概图(Yany Y, et al., 2020)